イネの低温ストレス応答に関与するトレハロース生合成


[要約]
イネ根組織の低温ストレスにより,2段階のトレハロース生合成に関与する酵素遺伝子の発現とトレハロースの蓄積が一過的に誘導される.植物トレハロースはイネの低温シグナル応答に関与する.
[キーワード]
  イネ,トレハロース,低温シグナル
[担当]北農研・地域基盤研究部・越冬ストレス研究室
[連絡先]電話011-857-9382、電子メールrzi@affrc.go.jp
[区分]北海道農業・基盤研究
[分類]科学・参考

[背景・ねらい]
イネ等の農作物における低温障害は冷害として,農業上大きな被害をもたらしている.作物が持つ低温ストレス耐性発現の機構を解明し,耐性の強化を図るには,低温シグナルの伝達機構を解明する必要がある.本研究では,イネ由来の約9000遺伝子の発現をモニターできるマイクロアレイシステムを用いて,新しい低温シグナル伝達遺伝子を発見し,その機能を明らかにすることを目的としている
[成果の内容・特徴]
 
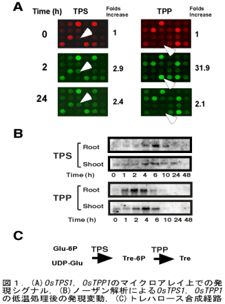
1. イネ根組織RNAを用いたマイクロアレイ解析において,トレハロース生合成酵素trehalose-6-phosphate synthase 遺伝子(OsTPS1)及びtrehalose-6-phosphate phosphatase 遺伝子(OsTPP1)の発現量が,12℃,2時間処理で,それぞれ2.9倍,32倍になる.ノーザン解析において,両遺伝子の発現は短時間の低温処理により一過的に誘導される(図1).
2. イネ根組織cDNAライブラリーより単離したcDNA,OsTPS1, OsTPP1は全長cDNAをコードする.
3. OsTPS1タンパク質はアラビドプシスのAtTPS6-11と相同性が高く,TPP様配列も持つclass II型である.OsTPP1タンパク質はアラビドプシスAtTPPAと相同性が見られる(図2).
4. 根組織におけるトレハロースの蓄積は低温処理後10時間後をピークとする一過的なものである.グルコース,フルクトースの蓄積には5時間のタイムラグがあり,トレハロース蓄積が引き金になっている(図3).
5. 植物に微量存在し,機能が不明であったトレハロースは低温ストレス応答に関与する.
[成果の活用面・留意点]
  単離した遺伝子を利用して,植物中のトレハロース生合成を制御できる.トレハロース生合成により糖蓄積,代謝が制御されることから,耐冷性の増強や,甘味調節への応用が期待できる.
[具体的データ]
 
[その他]
研究課題名: イネ根系における低温分子応答と低温耐性機構
予算区分: イネゲノム(マイクロアレイ)
研究期間: 2000. 2002年度
研究担当者: 今井亮三


目次へ戻る